UPDATE: This tutorial series has been updated to feature 17 new beginner tutorials, start here...
The following tutorial is directly from Module 1 of 3 in "3D Game Environment Modeling Foundation" series. I've released this first Module completely free. It is focused on teaching you how to get started with interface overview in Maya LT/Maya specifically for game environment artist.
The full series is designed for game environment artist to learn Maya LT or Maya specifically for modeling and UVing game environment art.
The entire "3D Game Environment Modeling Foundation" tutorial series contains 9 hours, 53 videos and all 3 modules.
Following free 1st module features 13 video tutorials. You can start from the beginning here and watch all videos sequentially.
As a game environment artist using Maya LT/Maya, there are 3 commonly used editors you need to know about. These are:
Let's cover what each of these do and what they are used for.
Outliner is one of two scene management editors in Maya (other being the Hypergraph).
You will primarily use the Outliner for organizing, locating and selecting objects.
There are two ways to access the Outliner.
First: in the main menu bar: Window > Outliner:

Second: using Quick Layout Menu:

The Outliner shows a hierarchical list of all objects in the scene in outline form. It includes objects that are normally hidden such as default cameras:

You can control what objects appear in the Outliner using drop menu. Use Show > Objects > Filter by Which Objects to Show:

You can rename objects by double-clicking on the text inside the Outliner:

Hypergraph is similar to Outliner allowing you to manage your objects within your scene.
Although unlike the Outliner, Hypergraph shows a graphical view of the scene hierarchy with object's relationship to each other. Here is Hypergraph window from the Modeling Exercise:

There are two ways to access the Hypergraph.
First: in main menu bar: Editors > Hypergraph: Hierarchy:


Second: within Quick Layout Menu, right-click and choose "Persp/Hypergraph":


The Hypergraph offers a bit more extensive scene management and control than the Outliner, such as the ability to show and edit hierarchical relationships or dependency relationships between nodes.
As a beginner, use the Outliner to manage and organize your scenes. As you become more proficient with Maya LT/Maya then begin using Hypergraph as need it.
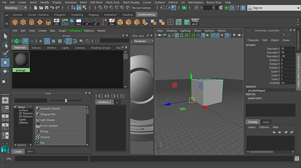
Hypershade allows you to build shading networks by creating, editing, and connecting render nodes, such as textures, materials, and lights.
For game environment art, you will use the Hypershade to create shaders/materials and work with textures:

There are three ways to access the Hypershade.
First: from the main menu bar: Window > Material/Texture Baking Editors > Hypershade:


Second: within Quick Layout Menu, right-click and choose:


Third: within the Status Line, you will see Hypergraph icon:

As a side note, you won't actually be creating materials in Maya LT/Maya for your game assets. These will be done entirely inside your game engine. But you will use Hypershade to create simple materials for UVing and checking your textures in Maya.
Creating materials in Maya LT/Maya for game environment art is easy but UVing is not. You'll use the Hypershade in Module 3 to apply UV grid layout to test for texture stretching and distortion.
Home Terms of Use/Trademarks/Disclaimers Privacy Policy Donate About Contact
All content on this website is copyrighted ©2008-2024 World of Level Design LLC. All rights reserved.
Duplication and distribution is illegal and strictly prohibited.
World of Level Design LLC is an independent company. World of Level Design website, its tutorials and products are not endorsed, sponsored or approved by any mentioned companies on this website in any way. All content is based on my own personal experimentation, experience and opinion. World of Level Design™ and 11 Day Level Design™ are trademarks of AlexG.
Template powered by w3.css